Det foreligger mye forskning og studier på kreftbehandling og bruken av stråleterapi, men om den fysiske utformingen av sentrene er materialet mer begrenset. Dette kapittelet tar for seg litteraturoppsummeringen hentet fra internasjonale forskningsartikler, studier, veiledere og forskrifter. Innholdet er fordelt på følgende temaer:
- Plassering i bygget
- Soneinndeling av stråleterapienheten
- Behandlingsplanlegging
- Utforming av strålebunkerne
- Støttearealer
- Fleksibilitet i stråleterapienheter
Norske lovkrav og regler legger i hovedsak strengere føringer for strålevern og skjerming enn mange andre land. I litteraturoppsummeringen er det lagt vekt på studier og funn som er i henhold til de norske kravene. Kunnskapsgrunnlagets anbefalinger vil bli presentert i del III.
Plassering i bygget
Flere internasjonale studierPart B – Health Facility Briefing & Design 230 Oncology Unit - Radiation . International Health Facility Guidelineshttps://www.healthfacilityguidelines.com/ViewPDF/ViewIndexPDF/iHFG_part_b_oncology_radiation og retningslinjer CHAPTER 277: RADIATION THERAPY SERVICE. U.S. Department of Veterans Affairshttps://www.cfm.va.gov/til/space/spChapter277.pdfanbefaler å bygge stråleenhet på bakkeplanAustralasian Health Facility Guidelines Part B - Health Facility Briefing and Planning 600 - RADIATION ONCOLOGY UNIT. Australasian Health Facility Guidelineshttps://aushfg-prod-com-au.s3.amazonaws.com/%5BB-0600%5D%20Radiation%20Oncology%20Unit.pdf. Stråleterapiarealet har et høyt pasientvolum, og adkomst bør tilrettelegges slik at pasienter ikke trenger å bevege seg langt inn i sykehuset og det bør tilstrebes å minimere gangavstand for pasienter. Der stråleenheten er en del av en poliklinikk eller et kreftsenter er det mulig å ha sambruk på arealer og rom for resepsjon, venteområder, møter, arbeidsplasser samt studie- og forskningsvirksomhet.
Forskningen anbefaler å planlegge stråleterapiarealene med tilgang til utendørsområder, helst gjennom atrier, eller andre skjermede områder, da dette gir god tilgang til dagslys, og stimulerer pasientenes mobilitetRadiotherapy Facilities: Master Planning and Concept Design Considerations. AEA HUMAN HEALTH REPORTShttps://www-pub.iaea.org/MTCD/Publications/PDF/Pub1645web-46536742.pdf.
Strålebehandlingsrommene bygges i hovedsak av tykke betongkonstruksjoner og en annen plassering enn på bakkeplan vil medføre økte kostnader til bæresystemet til bygget.
Ved planlegging av strålebunkere bør det vurderes hvordan fremtidige utvidelsesmuligheter kan løses.
Utforming av stråleterapienheten
Soneinndeling
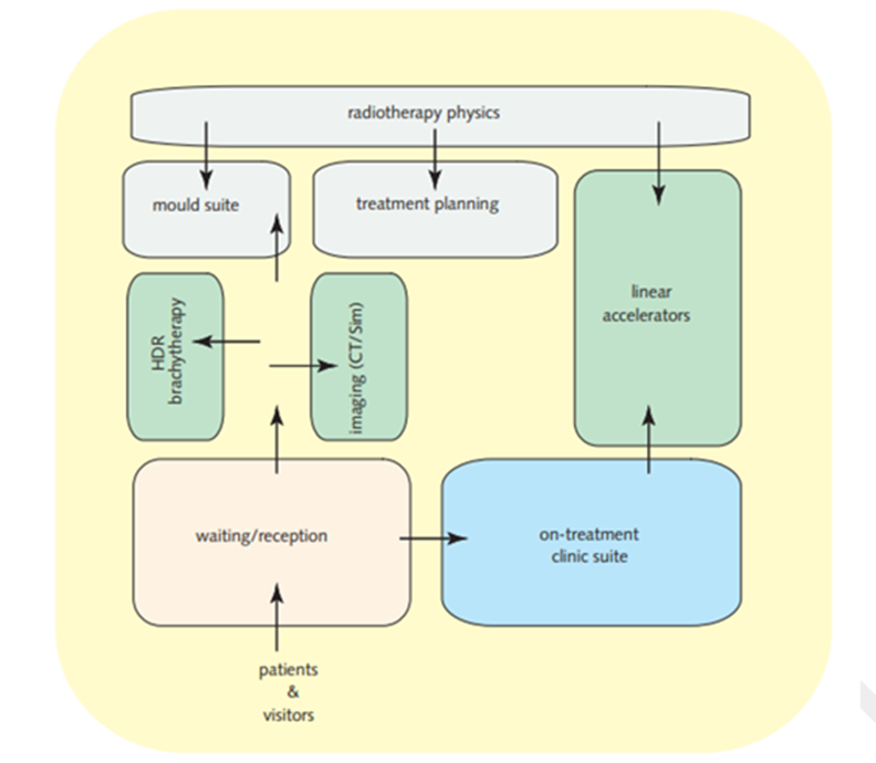
Arealer for stråleterapi har definerte områder eller soner, og sammenstillingen av de funksjonelle områdene bør være slik at behandlingsplanlegging og pasientbehandling er i nærheten av hverandre. Videre bør støttearealer plasseres slik at det er korte gangavstander for ansatte. Ventearealer og resepsjon bør være i nærheten av behandlingsrommene. I en engelsk studieHealth Building Note 02-01: Cancer treatment facilities. NHS ENglandhttps://www.england.nhs.uk/wp-content/uploads/2021/05/HBN_02-01_Final.pdf blir prinsippene for utforming av stråleenheter illustrert se figuren under.

En studie gjennomført av Kolodziej et al. (2022)Comparative floorplan analysis to identify typologies of radio-therapy departments. The Evolving Scholar | ARCH22https://doi.org/10.24404/622f8128d790e9849db07728 har analysert fotavtrykket av 20 stråleterapienheter i Tyskland, og kategorisert enhetene i 5 typologier:

- Typologi 1: En enkel korridor uten kryss hvor alle rom er direkte tilgjengelige på den ene eller begge sider.
- Typologi 2: En rett korridor som Typologi 1, men har også arealer i enden av korridoren på tvers (T-struktur).
- Typologi 3: Arealene er tilgjengelig via flere parallelle korridorer. Alle disse korridorene er tilknyttet en felles korridor i en ende, der resepsjon er plassert.
- Typologi 4: Løsningen baserer seg på anbefaling fra International Atomic Energy Agency, IAEA. Enheten har to parallelle korridorer som ender i en forbindelseskorridor, med resepsjonen i den ene enden og behandlingsarealer i den andre enden.
- Typologi 5: Enhet med en rundgående korridor. Behandlingsarealer er tilgjengelig fra midten av korridoren.
Forfatterne av studien konkluderer ikke med en konkret typologi mer funksjonell enn andre, men understreker viktigheten av å gjøre videre studier som analyserer disse løsningene, ved å sette dem i sammenheng med arbeidsflyt og gangavstand for ulike brukergrupper.

Van der Merwe (2017)Planning a radiotherapy department. Clinical Oncology 29.2 105-109https://doi.org/10.1016/j.clon.2016.10.006 mener i sin artikkel «Planning a Radiotherapy Department» at stråleterapi bør innpasses i en større sykehusstruktur som kan støtte og lette tverrfaglig pasientbehandling. Videre foreslår forfatteren av studien at utforming av stråleterapi bør deles inn i ulike soner:
- D1: Funksjonsområdene for ekstern stråleterapi
- D2: Brakyterapi (hvis aktuelt)
- D3: Klinisk rådgivning (poliklinikk)
- D4: Bildebehandling og behandlingsplanlegging
- D5: Resepsjon, administrasjon og venterom
- F1-F4: Mulighet for fremtidig utvidelse av anlegget for hvert funksjonsområde
Størrelsen og formen på tomten vil avgjøre hvordan funksjonsområdene er plassert i forhold til hverandre.
Adkomst og mottak
Resepsjonen til stråleterapienheten bør være tydelig identifisert ved inngangen og fungere som et sentralt knutepunkt. Resepsjoner bør utformes slik at det er mulig å gjennomføre konfidensielle samtaler. Utformingen av resepsjonen bør dimensjoneres i forhold til størrelsen på enheten og oppgavene som skal ivaretas i dette områdetRadiotherapy Facilities: Master Planning and Concept Design Considerations,. IAEA Human Health Reports No. 10, IAEAhttps://www.iaea.org/publications/10561/radiotherapy-facilities-master-planning-and-concept-design-considerations. Innsjekkingsautomat for pasienter bør plasseres slik at den er godt synlig for de som kommer inn i resepsjonsområdet, og den bør være i synslinjen fra resepsjonsskrankenDoD Space Planning Criteria Chapter 540: Radiology, Nuclear Medicine and Radiation Oncology. Whole Building Design Guidehttps://www.wbdg.org/FFC/DOD/MHSSC/spaceplanning_healthfac_540_2017.pdf.
Dersom stråleterapiområdet deler resepsjons- og ventefunksjoner med andre kliniske tjenester bør de samlokaliserte funksjonene være godt synlig (soneinndeling, markert med farger eller lignende). Det kan også vurderes bruk av fargekodede gulvlinjer for å guide pasienter til spesifikke områder i stråleterapienheten; som bildebehandling, planlegging og strålebehandlingsrom.
Venteområdet kan planlegges med både sentraliserte og desentraliserte områder:
- Hovedventeområdet til stråleenheten bør være tydelig synlig fra inngangen og bør sammen med resepsjonen fungere som et sentralt knutepunkt. Lekeområde for barn kan for eksempel innpasses i hovedventeområdet.
- Desentralisert venteområde bør plasseres i nærheten av konsultasjons- og behandlingsrom
Venteområdet skal være i nærheten av resepsjon, med gode siktlinjer fra resepsjon inn til venteområde. Størrelsen på venteområdene vurderes ut ifra hvor lenge og mange pasienter skal tilbringe ventetid i arealet. Venteområde må også ivareta ledsagere. Det må planlegges skjermede arealer for pasienter som ligger i seng. Disse arealene planlegges slik at det er mulig å forberede pasienten til behandling, og observere pasienten etter behandling.
Utformingen av ventearealer skal ivareta pasientenes personvern samt informasjonsutveksling mellom ansatte som finner sted i dette området.
Det er viktig med sentralt plasserte, og tilstrekkelig antall toalettfasiliteter for menn, kvinner og funksjonshemmede, inkludert pårørende og ansatte.
Kiosk, salgsautomater og drikkefontener bør være plassert sentralt og lett tilgjengelig – gjerne med plass for pasienter og pårørende som må tilbringe lengre tid på sykehuset.
Doseplanlegging
CT med tilhørende manøverrom og rom for tilpasning av fikseringsutstyr (fikseringsrom) for pasienter, bør plasseres i umiddelbar nærhet til hverandre for å lette pasientflyt. Rom for tilpasning av fikseringsutstyr for pasienter bør være stort nok til at det er plass både til arbeidsstasjon og pasient, samt lagringsplass til materialer som brukes for å produsere fikseringsutstyret.
Områder for behandlingsplanlegging og apparatur:
- CT med kontroll- og teknisk rom, med lagringsplass for nødvendig utstyr
- Fikseringsrom inkludert lagringsplass: Et område for pasientforberedelse som er nødvendig for å lage individuelt tilpasset fikseringsutstyr, for å sikre rett posisjon under strålebehandlingen
- Venteområde for pasienter, inkludert pasienter i seng
- Støtterom, inkludert skifterom, lagringsplass for forbruksvarer og utstyr og pasienttoaletter
- Arealer for dataservere og IKT-løsninger
- Verksted/støperom for produksjon av blokker og annet tilbehør med tilpasset luftavtrekk for arbeidet i rommet
Strålebehandlingsrommene
Funn i litteratursøket viser at romstørrelser og utstyr i stråleenheten bør planlegges sammen med leverandørerCHAPTER 277: RADIATION THERAPY SERVICE. U.S. Department of Veterans Affairshttps://www.cfm.va.gov/til/space/spChapter277.pdf.
Behandlingsrommene krever skjerming og sikkerhetstiltak for å beskytte omkringliggende områder mot stråling. Det kan velges tilkomst ved direkte dør eller maze til strålebehandlingsrommet. Ved valg av maze utformes denne slik at det er plass til seng og utstyr som skal benyttes i behandlingsrommet.
IAEA’s anbefalinger for planlegging og design av stråleterapienheterRadiotherapy Facilities: Master Planning and Concept Design Considerations. IAEA Human Health Reports No. 10,https://www.iaea.org/publications/10561/radiotherapy-facilities-master-planning-and-concept-design-considerations viser til flere områder som må hensyntas ved planlegging av stråleterapienheten og det vises til denne for utfyllende informasjon.
Støttearealer
Undersøkelses- og samtalerom
Stråleenheter må planlegges med undersøkelses - og samtalerom for konfidensielle samtaler med pasienter. Antallet undersøkelses- og samtalerom bør bestemmes ut fra størrelsen på enheten og de ulike yrkesgruppene som skal benytte disse. Antall undersøkelsesrom vil være avhengig av enhetens organiseringPart B – Health Facility Briefing & Design 230 Oncology Unit - Radiation. International Health Facility Guidelineshttps://www.healthfacilityguidelines.com/ViewPDF/ViewIndexPDF/iHFG_part_b_oncology_radiation; det vil si om det er samarbeid med nærliggende kreftpoliklinikk, om enheten er en del av et integrert kreftsenter, eller om stråleterapien er et frittstående bygg eller enhetPart B - Health Facility Briefing and Planning 600 - RADIATION ONCOLOGY UNIT. Australasian Health Facility Guidelineshttps://aushfg-prod-com-au.s3.amazonaws.com/%5BB-0600%5D%20Radiation%20Oncology%20Unit.pdf. En studie viser til at det med fordel kan være samtalerom som kan sambrukes av stråleterapienheten og den polikliniske virksomheten. Dette bør vurderes i planleggingsfasen.
Flere studier og veiledere peker på at annet helsepersonell som f.eks. sosionomer og ernæringsfysiologer kan ha behov for samtalerom eller kontorer i enheten.
Det er viktig å vurdere fremtidige utvidelsesmuligheter for å opprettholde arbeidsflyt og logistikk i framtiden.
Rommene bør plasseres langs yttervegg av enheten, med tilgang til dagslys og i nærhet av behandlingsrommene. Samtalerom bør utformes slik at det er plass til en arbeidsplass, 2-3 til stoler, i tillegg til et skjermet eller separat undersøkelsesområde utstyrt med vask.
Korridorer og soner
Korridorer bør utformes med en minimumsbredde på 3 meter for å kunne passere to bårer og/eller rullestoler, utstyr og senger.
Korridorer bør utformes med separerte veier for personal og pasienter for å unngå kryssing mellom disse grupperRadiotherapy Facilities: Master Planning and Concept Design Considerations. IAEA Human Health Reports No. 10https://www-pub.iaea.org/MTCD/Publications/PDF/Pub1645web-46536742.pdf.
Lagringsrom og lagringsplass
Planlegging av stråleenheter omfatter lagringsrom og lagringsplass med ulike størrelser og plassering. Det skilles mellom lager til utstyr og forbruksvarer, medisinteknisk utstyr, fikseringsutstyr, utstyr for kvalitetskontroll m.m.CHAPTER 540: RADIOLOGY, NUCLEAR MEDICINE AND RADIATION ONCOLOGY. Defense Health Agency Facilities Divisionhttps://www.wbdg.org/FFC/DOD/MHSSC/spaceplanning_healthfac_540_2017.pdf
Kontorer og arbeidsplasser
Støtteareal inkluderer arbeidsstasjoner for ansatte, samt kontorer for ledere og alle fagpersoner. For effektiv bruk av ressurser både faglig, og av de fysiske rommene, anbefales at arealer for administrasjon og støtte plasseres sentralt i stråleenhetenCHAPTER 277: RADIATION THERAPY SERVICE. Office of Construction & Facilities Management - Department of Veterans Affairshttps://www.cfm.va.gov/til/space/spChapter277.pdf.
Møterom
Det bør planlegges møterom i strålebehandlingsarealene Radiotherapy Facilities: Master Planning and Concept Design Considerations. IAEA Human Health Reports No. 10https://www-pub.iaea.org/MTCD/Publications/PDF/Pub1645web-46536742.pdf. Møterom vil være nødvendig for tverrfaglig klinisk gjennomgang av behandlingsplaner. Det bør være utstyrt for videokonferanser og digital visning av klinisk informasjon, bilder og annen relatert informasjonPart B – Health Facility Briefing & Design 230 Oncology Unit - Radiation. International Health Facility Guidelineshttps://www.healthfacilityguidelines.com/ViewPDF/ViewIndexPDF/iHFG_part_b_oncology_radiation.
Omkledningsrom til pasienter
Det bør være omkledningsrom i nærhet til behandlingsrommene. Dette for å ivareta flyt og pasientkonfidensialitet. CHAPTER 540: RADIOLOGY, NUCLEAR MEDICINE AND RADIATION ONCOLOGY. Whole Building Design Guidehttps://www.wbdg.org/FFC/DOD/MHSSC/spaceplanning_healthfac_540_2017.pdf
Observasjonsplasser
Det bør være muligheter for å ha pasienter under observasjon etter behandling for eventuelle behandlingsreaksjoner og annen nødvendig tilsynSetting the stage: a comparative analysis of an onstage/offstage and a linear clinic modules. HERD: Health Environments Research & Design Journal 11.2 89-103https://doi.org/10.1177/1937586717729348.
Lys og lyd
Justerbar belysning er viktig. Det anbefales dimbar belysning i alle rom og kontorer med bildevisningsmulighet. Hvis rom med bildevisningsmulighet har vinduer, bør det planlegges muligheter for å skjerme rommet fra dagslys. Det bør gjennomføres lydmaskering eller lyddemping i de områdene der sensitiv informasjon utvekslesHealth Building Note 02-01: Cancer treatment facilities. NHS Englandhttps://www.england.nhs.uk/wp-content/uploads/2021/05/HBN_02-01_Final.pdf.
Fleksibilitet i stråleterapienheter
I retningslinjene Health Building Note 02-01 – Cancer treatment facilitiesHealth Building Note 02-01: Cancer treatment facilities. NHS Englandhttps://www.england.nhs.uk/wp-content/uploads/2021/05/HBN_02-01_Final.pdf fra England inkluderes anbefalinger knyttet til fleksible løsninger for stråleterapienheter. Dette innebærer blant annet:
- Planlegging og utforming av stråleterapiarealer bør utformes med fleksibilitet; det vil si i stand til å tilpasse seg endringer i klinisk praksis, tilrettelagt for å gjennomføre vedlikehold og utskifting av utstyr, samt tilpasses nye teknologier. Utformingen bør sikre tilstrekkelig tilgang for at nytt utstyr kan installeres med minimal avbrytelse av klinisk virksomhet.
- Det anbefales å lage stråleskjermingen slik at den kan håndtere den høyeste energimaskinen og den bredeste strålen som sannsynligvis vil bli installert i fremtiden. Alle behandlingsrom bør planlegges for å kunne ha minst 15 MV-maskiner. Utformingen bør også tillate at nøytronbeskyttelse kan legges til, i tilfelle et slikt behov oppstår i framtiden
- Når et behandlingsrom oppgraderes for å ta imot en maskin med høyere energi, må veggene oppgraderes, dersom dette ikke er ivaretatt ved etablering av rommet.
Referanser
- AEA HUMAN HEALTH REPORTS (2014). Radiotherapy Facilities: Master Planning and Concept Design Considerations. AEA HUMAN HEALTH REPORTS. https://www-pub.iaea.org/MTCD/Publications/PDF/Pub1645web-46536742.pdf
- Australasian Health Facility Guidelines (2015). Australasian Health Facility Guidelines Part B - Health Facility Briefing and Planning 600 - RADIATION ONCOLOGY UNIT. Australasian Health Facility Guidelines. https://aushfg-prod-com-au.s3.amazonaws.com/%5BB-0600%5D%20Radiation%20Oncology%20Unit.pdf
- Australasian Health Infrastructure Alliance (2015). Part B - Health Facility Briefing and Planning 600 - RADIATION ONCOLOGY UNIT. Australasian Health Facility Guidelines. https://aushfg-prod-com-au.s3.amazonaws.com/%5BB-0600%5D%20Radiation%20Oncology%20Unit.pdf
- Defense Health Agency Facilities Division (2017). CHAPTER 540: RADIOLOGY, NUCLEAR MEDICINE AND RADIATION ONCOLOGY. Defense Health Agency Facilities Division. https://www.wbdg.org/FFC/DOD/MHSSC/spaceplanning_healthfac_540_2017.pdf
- Department of defence (2017). DoD Space Planning Criteria Chapter 540: Radiology, Nuclear Medicine and Radiation Oncology. Whole Building Design Guide. https://www.wbdg.org/FFC/DOD/MHSSC/spaceplanning_healthfac_540_2017.pdf
- Department of defence (2017). CHAPTER 540: RADIOLOGY, NUCLEAR MEDICINE AND RADIATION ONCOLOGY. Whole Building Design Guide. https://www.wbdg.org/FFC/DOD/MHSSC/spaceplanning_healthfac_540_2017.pdf
- Freihoefer, Kara, et al. (2018). Setting the stage: a comparative analysis of an onstage/offstage and a linear clinic modules. HERD: Health Environments Research & Design Journal 11.2 89-103. https://doi.org/10.1177/1937586717729348
- INTERNATIONAL ATOMIC ENERGY AGENCY (2014). Radiotherapy Facilities: Master Planning and Concept Design Considerations,. IAEA Human Health Reports No. 10, IAEA. https://www.iaea.org/publications/10561/radiotherapy-facilities-master-planning-and-concept-design-considerations
- INTERNATIONAL ATOMIC ENERGY AGENCY (2014). Radiotherapy Facilities: Master Planning and Concept Design Considerations. IAEA Human Health Reports No. 10,. https://www.iaea.org/publications/10561/radiotherapy-facilities-master-planning-and-concept-design-considerations
- INTERNATIONAL ATOMIC ENERGY AGENCY (2014). Radiotherapy Facilities: Master Planning and Concept Design Considerations. IAEA Human Health Reports No. 10. https://www-pub.iaea.org/MTCD/Publications/PDF/Pub1645web-46536742.pdf
- INTERNATIONAL ATOMIC ENERGY AGENCY (2014). Radiotherapy Facilities: Master Planning and Concept Design Considerations. IAEA Human Health Reports No. 10. https://www-pub.iaea.org/MTCD/Publications/PDF/Pub1645web-46536742.pdf
- International Health Facility Guidelines (2022). Part B – Health Facility Briefing & Design 230 Oncology Unit - Radiation . International Health Facility Guidelines. https://www.healthfacilityguidelines.com/ViewPDF/ViewIndexPDF/iHFG_part_b_oncology_radiation
- International Health Facility Guidelines (2022). Part B – Health Facility Briefing & Design 230 Oncology Unit - Radiation. International Health Facility Guidelines. https://www.healthfacilityguidelines.com/ViewPDF/ViewIndexPDF/iHFG_part_b_oncology_radiation
- Kolodziej et al. (2022). Comparative floorplan analysis to identify typologies of radio-therapy departments. The Evolving Scholar | ARCH22. https://doi.org/10.24404/622f8128d790e9849db07728
- NHS England (2013). Health Building Note 02-01: Cancer treatment facilities. NHS ENgland. https://www.england.nhs.uk/wp-content/uploads/2021/05/HBN_02-01_Final.pdf
- NHS England (2013). Health Building Note 02-01: Cancer treatment facilities. NHS England. https://www.england.nhs.uk/wp-content/uploads/2021/05/HBN_02-01_Final.pdf
- Office of Construction & Facilities Management - Department of Veterans Affairs (2022). CHAPTER 277: RADIATION THERAPY SERVICE. Office of Construction & Facilities Management - Department of Veterans Affairs. https://www.cfm.va.gov/til/space/spChapter277.pdf
- U.S. Department of Veterans Affairs (2022). CHAPTER 277: RADIATION THERAPY SERVICE. U.S. Department of Veterans Affairs. https://www.cfm.va.gov/til/space/spChapter277.pdf
- van der Merwe, D. (2017). Planning a radiotherapy department. Clinical Oncology 29.2 105-109. https://doi.org/10.1016/j.clon.2016.10.006