Nye Drammen sykehus (2025)
Vestre Viken HF - Drammen sykehus
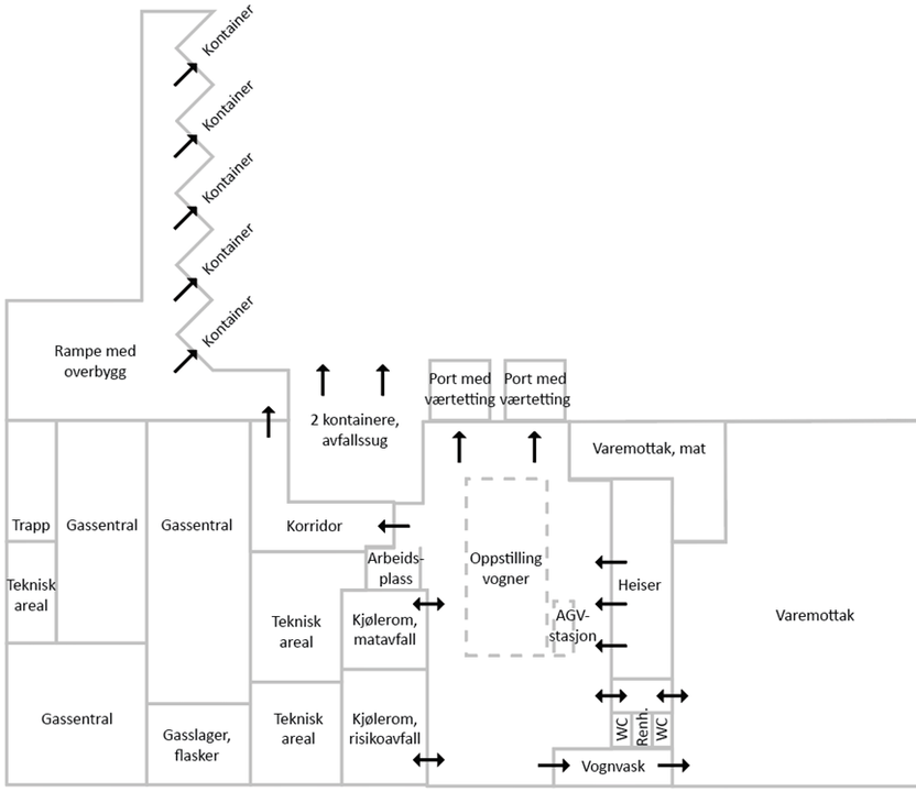
4.1 Avfallshåndtering4.15 TøyhåndteringSR.010.00 Avfall, miljøstasjon
Nye Drammen sykehus er ca. 122 000 m2 og er planlagt med 378 sengerom for somatikk.
Kort om løsninger tilknyttet avfallssentral og avfallshåndtering ved Nye Drammen sykehus:
- Avfallssug: Avfallssug for transport av restavfall til kontainere i avfallssentralen. To kontainere i tilknytning til avfallssug.
- AGV: Øvrige avfallsfraksjoner transporteres i vogn med AGV til avfallssentralen.
- Kontainere: Fra avfallssentralen er det en rampe med overbygg for tilkomst til kontainere. Her er det tilkomst til 4 kontainere for restavfall, trevirke, metall og plast. I tillegg er det plass til en ekstra kontainer ved andre behov.
- Felles vognvaskefunksjon: Vognvaskefunksjonen er plassert mellom avfallssentral og varemottaket, felles funksjon for vask av vogner for avfall og vogner for varer.
- Ekstern behandling av risikoavfall: Risikoavfall samles opp i kjølerom og hentes av ekstern renovatør for videre behandling.
- Rørsystem for oppsamling av formalin: Det er planlagt med rørsystem for formalin med oppsamlingstank. Oppsamlingstanken er plassert i grunn med inspeksjonsluke.
- Oppstilling av urent tøy: Avfallssentralen ivaretar delfunksjonen for oppstilling av urent tøy i påvente av eksternt vaskeri.
